网站导览
×
您的位置
我在这里:
首页
教育新闻
教总独中生奖励金 和 大专贷学金
简介
学校假期与公共假期日期
2025年学年学校假期表
2026年学年学校假期表
教育部2025/2026年学年上课年历
2025年全国和各州公共假期表
2026年全国和各州公共假期表
华语演讲及笔试比赛
全国华小华语演讲暨笔试比赛 档案
教总
搜索
首页
认识教总
教总简介
教总理事会名单
历届主席
年度工作报告
71周年会庆-筹募教总基金
文告 声明
2026年
2025年
2024年
2023年
2022年
2021年
2020年
2019年
2018年
2017年
2016年
2015年
2014年
2013年
2012年
2011年
2010年
2009年
2008年
2007年
2006年
2005年
2004年
2003年
2002年
2001年
2000年
1999年
1998年
1997年
教育新闻
师资教育
海外研习班
师资教育活动
受委托项目
教总云课堂
亲子教育
教总出版品
出版品
教总《孩子》杂志
快乐学习丛书系列
亲子丛书系列
孩子绘本系列
教总推荐绘本系列
心灵之光系列
影音系列
教总调查及资讯组丛书
沈慕羽资料汇编
生命教育系列
教总出版品订购表格
《孩子》季刊订阅表格
联络教总
教育新闻
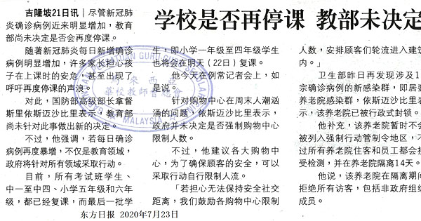
学校是否再停课 教部未决定
阅读全文: 学校是否再停课...
承认统考新闻剪报
阅读全文: 承认统考新闻剪报
郭金棠:校舍经费 师资 华中3不足需正视
阅读全文: 郭金棠:校舍经费...
吴添泉:首相没明言政府要承认 “认同统考依国情寻共识”
阅读全文: ...
首相办公室澄清慕对华总谈话 “没说政府将承认统考”
阅读全文: ...
崎岖难行的一里路
阅读全文: 崎岖难行的一里路
大同建校尚欠250万 等不到拨款无法筹款吁捐助
阅读全文: 大同建校尚欠250万...
承认统考新闻剪报
阅读全文: 承认统考新闻剪报
“前建委会没呈图测”培才新建委会反驳张念群谈话
阅读全文: ...
针对马汉顺指已发放120万 教会学校惊讶促教部交代
阅读全文: ...
近10%华中校长不谙华文 缺口一开 前景堪忧
阅读全文: ...
“商5000万发放半津 政变取消会议”张念群出示电邮截图
阅读全文: ...
更多文章...
华理会:支持中学才进行 欢迎小学不重启英教数理
成中公斯木省董联会反对华小教爪夷文
包章文:行管期上网课证明有用 盼恢复华小电脑班
蔡文铎:盼逾百万捐款尽快到手 峇哥中公料月杪获入伙纸
第 325 页 共 681 页
开始
上一页
320
321
322
323
324
325
326
327
328
329
下一页
最后
教总活动
教总会务
教师会活动
学生活动
教总活动相册
华小华教日
教总资讯
师范讯息
教育资讯
教育统计资料
沈慕羽先生110冥诞纪念
网站链接
华校通讯录
华校教师公会
永远的沈慕羽
教总会歌
教总
联络教总
Lot 5, Seksyen 10,
Jalan Bukit,
43000 Kajang, Selangor.
地图/谷歌地图
电邮:
info@jiaozong.org.my
电话 : 603-87362633 传真 : 603-87360633