网站导览
×
您的位置
我在这里:
首页
教育新闻
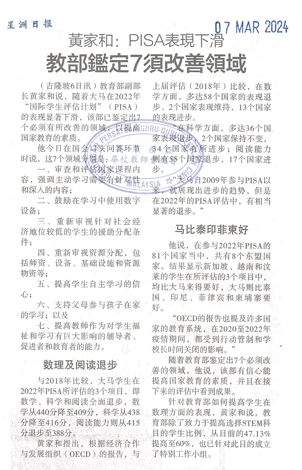
黄家和:PISA表现下滑 教部鉴定7须改善领域
教总独中生奖励金 和 大专贷学金
简介
学校假期与公共假期日期
2025年学年学校假期表
2026年学年学校假期表
教育部2025/2026年学年上课年历
2025年全国和各州公共假期表
2026年全国和各州公共假期表
华语演讲及笔试比赛
全国华小华语演讲暨笔试比赛 档案
教总
搜索
首页
认识教总
教总简介
教总理事会名单
历届主席
年度工作报告
71周年会庆-筹募教总基金
文告 声明
2026年
2025年
2024年
2023年
2022年
2021年
2020年
2019年
2018年
2017年
2016年
2015年
2014年
2013年
2012年
2011年
2010年
2009年
2008年
2007年
2006年
2005年
2004年
2003年
2002年
2001年
2000年
1999年
1998年
1997年
教育新闻
师资教育
海外研习班
师资教育活动
受委托项目
教总云课堂
亲子教育
教总出版品
出版品
教总《孩子》杂志
快乐学习丛书系列
亲子丛书系列
孩子绘本系列
教总推荐绘本系列
心灵之光系列
影音系列
教总调查及资讯组丛书
沈慕羽资料汇编
生命教育系列
教总出版品订购表格
《孩子》季刊订阅表格
联络教总
黄家和:PISA表现下滑 教部鉴定7须改善领域
WhatsApp
上一篇文章: 南洋商报社论 鼓励更多华裔当公仆
上一页
下一篇文章: 教长:教部属下明年起 技职教师学院设学前班
下一页
教总活动
教总会务
教师会活动
学生活动
教总活动相册
华小华教日
教总资讯
师范讯息
教育资讯
教育统计资料
沈慕羽先生110冥诞纪念
网站链接
华校通讯录
华校教师公会
永远的沈慕羽
教总会歌
教总
联络教总
Lot 5, Seksyen 10,
Jalan Bukit,
43000 Kajang, Selangor.
地图/谷歌地图
电邮:
info@jiaozong.org.my
电话 : 603-87362633 传真 : 603-87360633